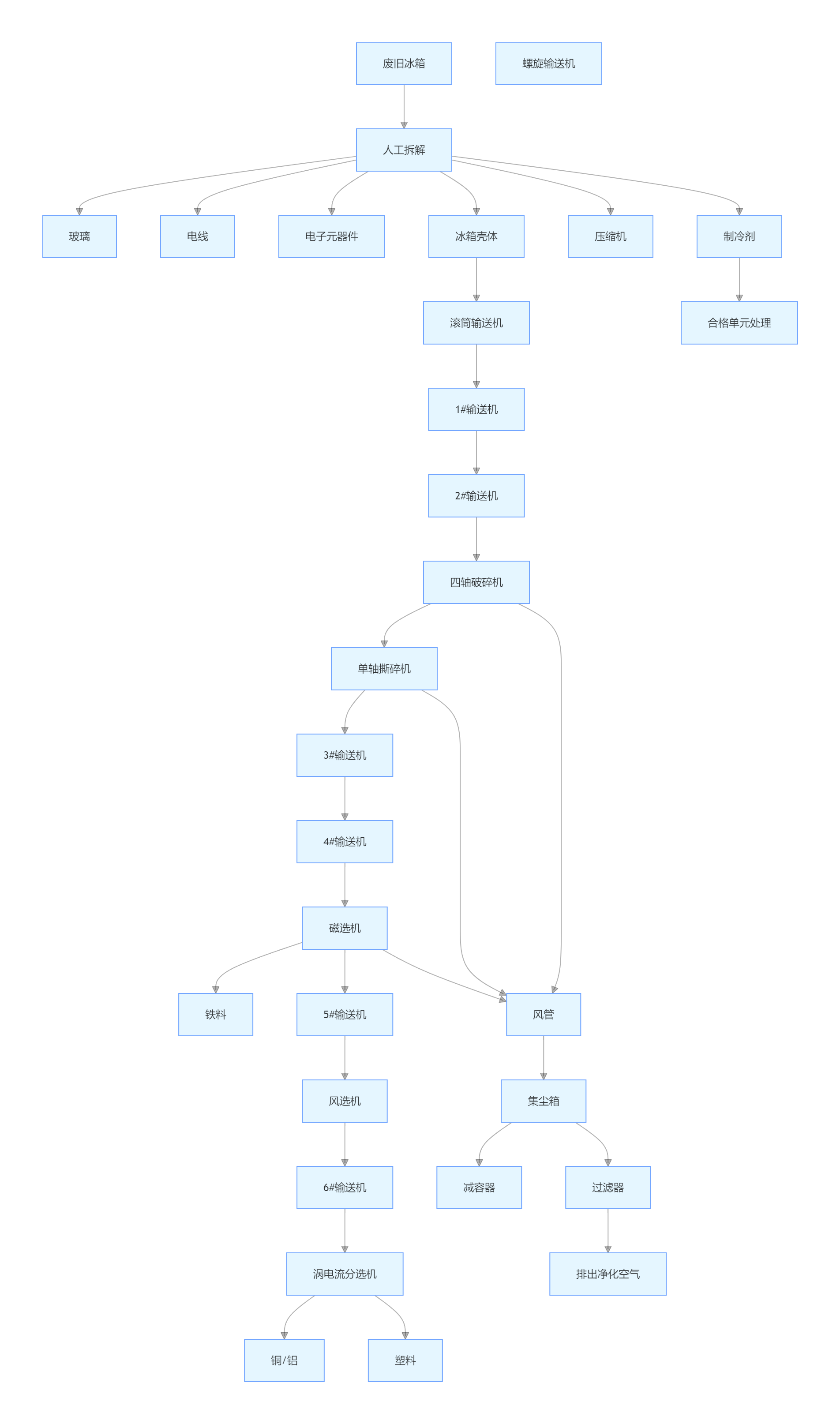
冰箱回收生产线主要用于对已去除氟利昂和压缩机的冰箱进行破碎、分离和回收处理。该设备由PLC系统控制,可进行实时监控。其特点包括能源消耗低、容量大、成本效益高、维护成本低、产品质量优良等。
技术参数
| 参数项 | 参数值 |
|---|---|
| 型号 | Super MX-I |
| 外形尺寸(米) | 32×12×5 |
| 处理能力(套 / 小时) | 40~60 |
| 功率(千瓦) | 150 以下(实际 148 千瓦) |
| 电压 | 380V 50Hz(可定制) |
| 铁回收率 | 98% 以上 |
| 铜铝回收率 | 98% 以上 |
| 塑料回收率 | 95% 以上 |
| 聚氨酯(PUR)回收率 | 95% 以上 |


废旧电冰箱回收工艺线-解决方案-江西铭鑫